胰腺导管腺癌(PDA)是一种恶性程度极高的消化系恶性肿瘤, 约占胰腺癌发病率的 90%。其发病隐匿, 进展迅速, 治疗效果及预后极差, 是预后最差的恶性肿瘤之一。外科手术切除, 是目前唯 yi 有效的治疗方法, 但遗憾的是, 很多患者发现时已是晚期, 仅有 20%-30% 的患者有手术切除的机会, 且手术后的平均存活期仍不足 2 年。目前针对胰腺癌的各种治疗手段仍不甚理想。作为高度恶性、预后较差的肿瘤之一,机体免疫抑制性炎症和致癌基因的突变都能进一步促进肿瘤的形成;然而,有关体内肿瘤微环境的免疫耐受机制尚不清楚。
越来越多的研究者关注生物学标志物的研究,希望这些标志物能预测肿瘤的生物学行为,提供治疗的新靶点,为胰腺导管腺癌的个体化治疗提供新的方法。
纽约大学医学院的 D.Daley 等以 dectin 1 为靶点对人胰腺导管腺癌病例及小鼠 PDA 模型进行了相关研究,发现 dectin 1 高表达于病例及 PDA 模型中的巨噬细胞上。D.Daley 等通过基因敲除、特异促进及抑制 dectin 1 受体通路等方法,在 in vitro 和 in vivo 水平上验证了 dectin 1 - gelectin 9 信号轴在 PDA 的发生发展中的重要作用,揭示了巨噬细胞 decin 1 的表达对于 T 细胞激活的抑制作用(如下图),揭示了癌周组织获得性免疫耐受形成的可能机制,预示将 dectin 1 受体作为治疗胰腺导管腺癌作用靶点极具吸引力的应用前景。

(Dectin 1 – galectin 9 信号轴。Bioss 抗体产品 Anti-galectin 9(bs-0604R)作为标题抗体参与了该项研究。)
Dectin 1 是 C 型凝集素受体家族成员,属于 II 型跨膜受体,由胞外糖基识别结构域(CRD)和具有免疫受体酪氨酸激活(ITAM)样基序的胞质尾区构成,广泛分布于髓样细胞,包括巨噬细胞、DC 和中性粒细胞,T 细胞亚群也有少量表达。Dectin 1 由 Clec7a 基因编码,是一种模式识别受体,能识别含有β-葡聚糖的多种真菌,如白色念珠菌、曲霉菌和卡氏肺孢子等,进而提高宿主细胞免疫防御的能力;但是它在无菌性炎症反应和肿瘤形成的作用还有待探索。
Dectin 1 的兴奋剂 d-zymosan 和 HKCA 在小鼠模型体内可以促进胰腺的纤维化、进一步促使肿瘤的生成(Fig.1)。

Fig.1 High dectin 1 expression in mouse and human PDA and dectin 1 ligation accelerates PDA progression.
敲除 dectin 1 编码基因 Clec7a 或抑制 dectin 1 下游信号通路可以延缓肿瘤的恶性化程度,延长模型小鼠的生存期, 同时典型的肿瘤抑制基因编码蛋白 Bcl-xl、Rb、Smad4、P16 等表达水平明显上升,肿瘤生成的表型编码基因 p53、c-Myc 蛋白水平呈下降趋势(Fig.2)。

Fig. 2 Dectin 1 deletion or blockade is protective against PDA.
Dectin 1 通过活化巨噬细胞,调控机体免疫系统,进而促进胰腺的肿瘤形成。
D.Daley 等还利用 IgG Fc- Dectin 1 融合蛋白和 protein-G beads 通过质谱技术分析发现:仅 galectin 9 可与 IgG Fc- Dectin 1 融合蛋白相结合。鉴于 galectin 9 是β半乳糖凝集素家族成员,故推测其为 dectin 1 的适配体。
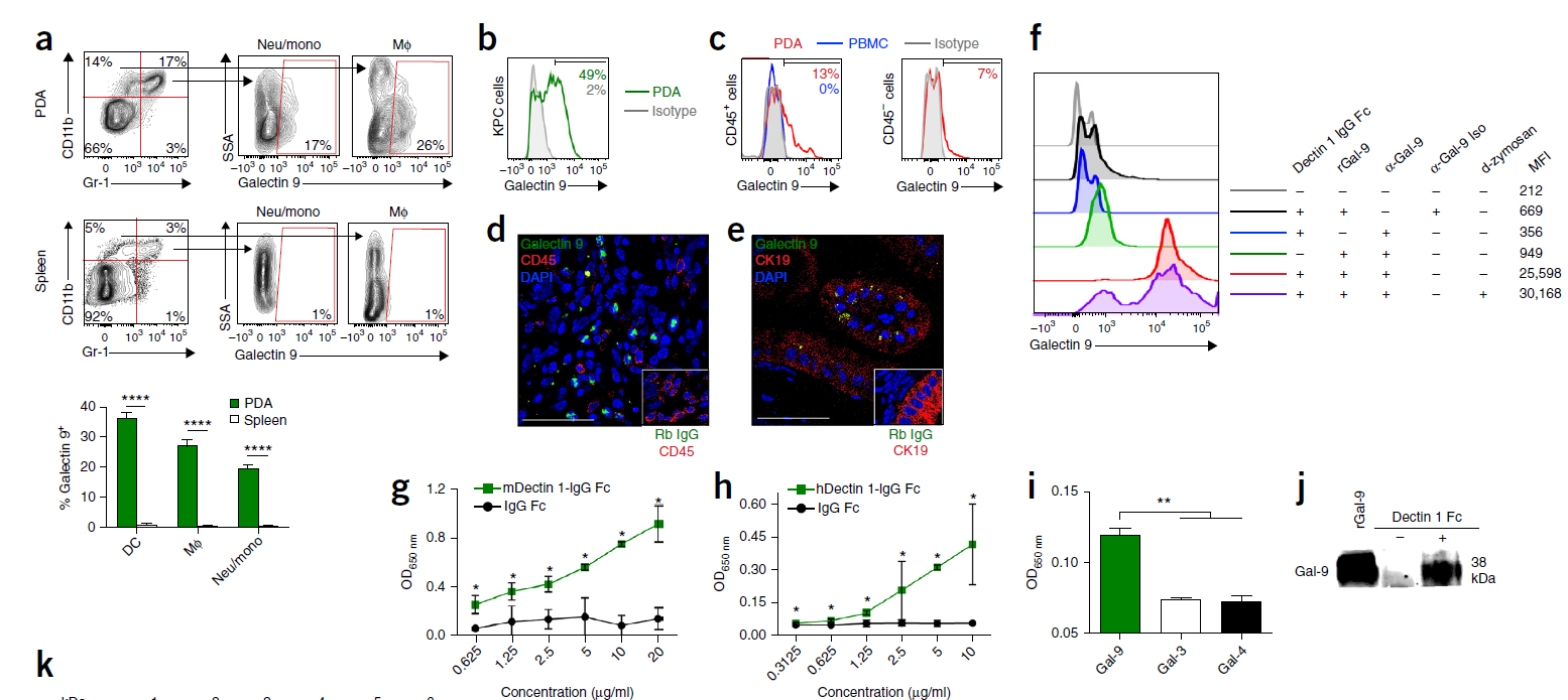
进一步实验发现 galectin 9 在小鼠 PDA 模型中高表达于浸润的骨髓细胞及癌细胞;同时在人 PDA 病例中,galectin 9 也表达于部分白血球和肿瘤细胞;在磁珠结合实验中,galectin 9 可以特异地与 dectin 1 融合蛋白相结合,并且它们之间的结合呈剂量正相关关系;galectin 9 和 dectin 1 通过免疫共沉淀也可以形成复合物结构,更加明确了 galectin 9 和 dectin 1 的关系(Fig.3)。

Fig.3 Galectin 9 is a novel dectin 1 ligand in PDA.
Galectin 9 作为 dectin 1 的配体,共同参与到 PDA 的免疫耐受机制中。在天然免疫反应相关分子的模式识别中,dectin-1 对于 PDA 免疫调控能力而言,无疑是一个新的治疗性药物设计靶点,并将以此推动以 dectin-1 为基础的抗肿瘤治疗研究。
文章中作者采用 Bioss 抗体产品 Anti-galectin 9(半乳糖凝集素 9 抗体,bs-0604R)特异性地检测到 galectin 9 的表达情况(如下图),获得了理想的实验效果。
与本文研究相关的 Bioss 精品抗体:
| 中文名 |
英文名 |
货号 |
分子量 |
| β葡聚糖受体抗体 |
Anti-beta Glucan Receptor |
bs-2455R |
28 kDa |
| 致癌基因 C-Myc 抗体 |
Anti-C-Myc |
bs-4963R |
49 kDa |
| 抑癌基因 Smad4 抗体 |
Anti-Smad4 |
bs-0585R |
60 kDa |
| 半乳糖凝集素 3 抗体 |
Anti-Galectin 3 |
bs-0721R |
29 kDa |
文献来源:
Donnele Daley.et al. Dectin 1 activation on macrophages by galectin 9 promotes pancreatic carcinoma and peritumoral immune tolerance. Nature Medicine(2017, IF:32.6)
能够为科研提供抗体材料支持,是 Bioss 不断坚持的目标。Bioss 抗体引用文献近万篇,除了 Cell 系列杂志,还多次被 Nature、Science 、Leukemia 等权威杂志上的学术论文所引用!
参考文献:
1. 世界华人消化杂志. 2016-03-18; 24(8): 1206-1212
2.Dectin-1: a signalling non-TLR pattern-recognition receptor, Nature Reviews Immunology volume 6, pages 33–43 (2006)