10 年
手机商铺
公司新闻/正文
1171 人阅读发布时间:2023-10-20 11:59
小B想问一下大家,你们心中免疫学实验方法的扛把子有哪些呢?
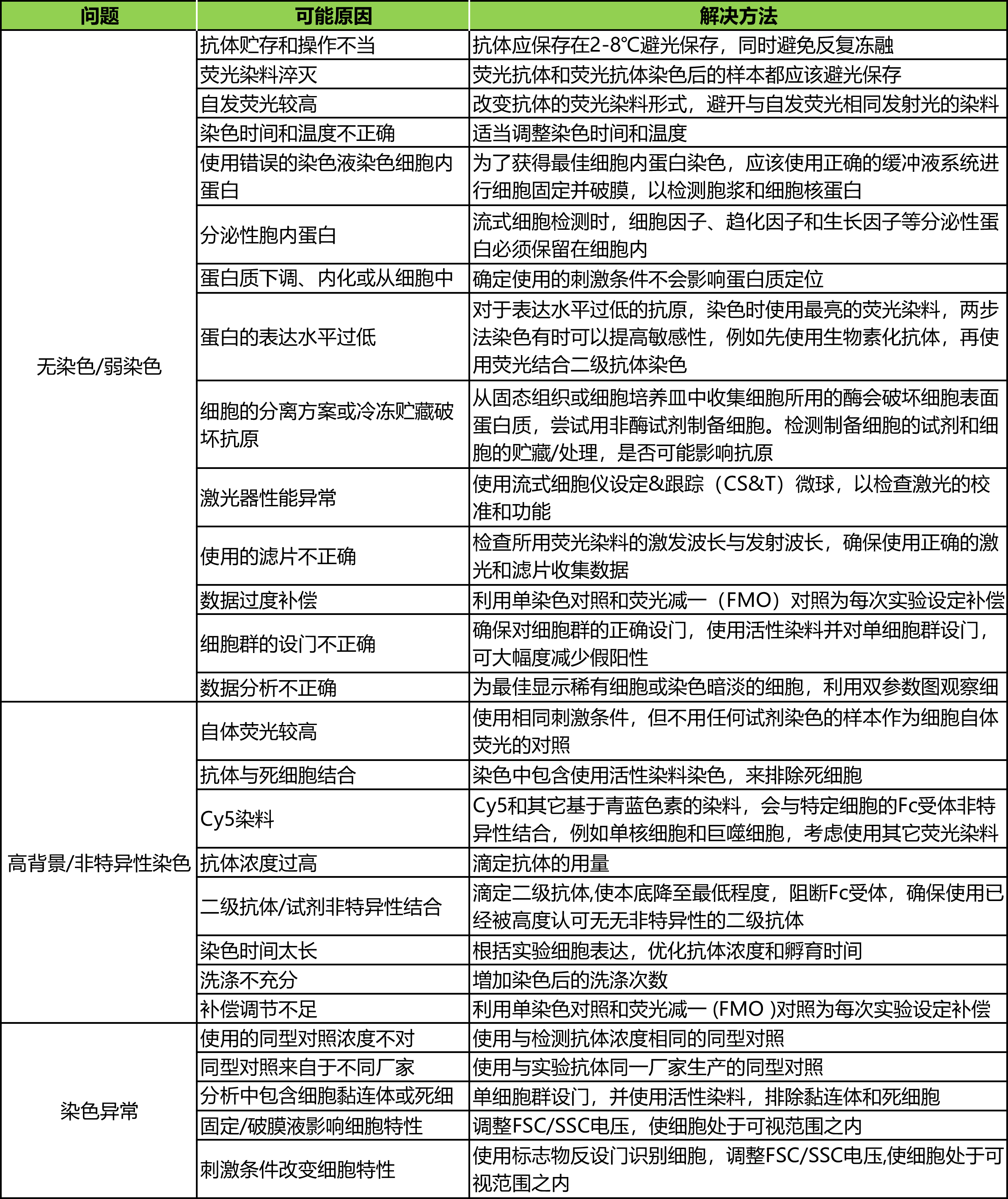
免疫组化(包括免疫细胞化学)、Western blot、ELISA是学术界公认的免疫学三大工具,分别用于定位、定性和定量,此外,流式细胞术(FCM)可以对悬液中的单细胞或其他生物粒子,通过检测标记的荧光信号,实现高速、逐一的细胞定量分析和分选,也是一种经典的免疫学研究方法。这几种方法都是原理简单但步骤较多,实验过程中稍不注意就会前功尽弃,一下回到解放前。。。
小B已经在前面两篇文章中分别针对WB、免疫组化为大家提供了troubleshooting guide,这次再贴心送上关于ELISA和FCM的解惑指南,彻底消除大家免疫学实验的烦恼~
ELISA


品种完善,分类细致,让您一次性购买齐全,免去挑选产品的困扰
产品使用方便快捷,节约时间成本get!
价格便宜质量好,性价比高,节约金钱成本get!
售后完善,若产品质量出现问题,轻松换货无烦恼~
还犹豫什么呢?快来Bioss选购您需要的产品吧!