10 年
手机商铺
公司新闻/正文
1630 人阅读发布时间:2022-03-24 14:54



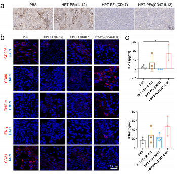
研究团队利用肿瘤中高表达CD44受体和基质金属蛋白酶 (MMPs) 的特性,设计出了选择性响应加速基因递送系统 (HPT-PFs),将CD47阻断与IL-12产生结合,对肿瘤细胞进行原位改造用于巨噬细胞介导免疫治疗。该系统首先用氟化的polyethylene亚胺模块 (PF) 与质粒形成复合物内核以提高细胞摄取、DNA内体逃逸和解离的几率,从而实现递送效率的大幅提高[7-9]。然后,作者引入透明质酸 (HA) 和肿瘤微环境敏感肽 (TMSP),作为肿瘤选择性响应模块 (HA-PEG-TMSP,简称HPT),进一步包覆在内核上以提高肿瘤靶向性和被细胞内化的几率(图1)。TMSP由细胞穿透肽 (CPP) 和MMPs可切割肽接头 (PVGLIG) 连接的屏蔽肽组成,屏蔽肽在肿瘤部位被过表达的MMP 选择性切除,并因此暴露CPP以促进细胞摄取而实现基因靶向递送。

随后,作者通过一系列细胞水平实验,评估了HPT-PFs系统在体外递送基因的性能。与传统递送载体相比,HPT-PFs递送后CD47敲除率显著升高。同时,成功编辑的B16F10小鼠黑素瘤细胞能转化为IL-12生产工厂,并增强巨噬细胞对自身的吞噬。接着,团队通过皮下注射 B16F10细胞的方式构建了荷瘤小鼠模型,在体内证明HPT-PFs能显著抑制肿瘤生长(图2. a-c),并促进肿瘤细胞凋亡(图2. d,e)。


相关产品信息
一抗类
|
编号 |
英文名称 |
种属反应 (已验证) |
|
Rabbit Anti-CD31 pAb |
Hu,Mo,Rat,Rt | |
|
Rabbit Anti-CD47 pAb |
Hu,Mo,Rat | |
|
Rabbit Anti-CD86 pAb |
Hu,Mo,Rat | |
|
Rabbit Anti-MRC1 (CD206) pAb |
Hu,Mo, Rat,Chi | |
|
Rabbit Anti-MRC1 (CD206) pAb |
Mo | |
|
Rabbit Anti-IFN gamma pAb |
Mo,Rat | |
|
Rabbit Anti-IFN gamma pAb |
Hu | |
|
Rabbit Anti-TNF alpha pAb |
Hu,Mo | |
|
Rabbit Anti-TNF alpha pAb |
Hu |
其他类
|
编号 |
英文名称 |
|
DAPI solution (1mg/ml) | |
|
DAPI solution (即用型) | |
|
Goat Anti-rabbit IgG H&L/HRP | |
|
Goat Anti-rabbit IgG H&L/AF594 |
参考文献
1.Meng L., Zhenzhen Y., et al. (2022). CRISPR-based in situ engineering tumor cells to reprogram macrophages for effective cancer immunotherapy. Nano Today, 32, 10359.
2.Menon, S., Shin, S., & Dy, G. (2016). Advances in Cancer Immunotherapy in Solid Tumors. Cancers, 8(12), 106.
3.Maleki Vareki, S., Garrigós, C., & Duran, I. (2017). Biomarkers of response to PD-1/PD-L1 inhibition. Critical reviews in oncology/hematology, 116, 116–124.
4.Cassetta, L., & Pollard, J. W. (2018). Targeting macrophages: therapeutic approaches in cancer. Nature reviews. Drug discovery, 17(12), 887–904.
5.Singh, Y., Pawar, V. K., Meher, J. G., et al. (2017). Targeting tumor associated macrophages (TAMs) via nanocarriers. Journal of controlled release : official journal of the Controlled Release Society, 254, 92–106.
6.Gajewski, T. F., Schreiber, H., & Fu, Y. X. (2013). Innate and adaptive immune cells in the tumor microenvironment. Nature immunology, 14(10), 1014–1022.
7.Yang, J., Zhang, Q., Chang, H., & Cheng, Y. (2015). Surface-engineered dendrimers in gene delivery. Chemical reviews, 115(11), 5274–5300.
8.Lv, J., Chang, H., Wang, Y., et al. (2015). Fluorination on polyethylenimine allows efficient 2D and 3D cell culture gene delivery. Journal of materials chemistry. B, 3(4), 642–650.
9.Wang, H., Wang, Y., Wang, Y., Hu, J., et al. (2015). Self-Assembled Fluorodendrimers Combine the Features of Lipid and Polymeric Vectors in Gene Delivery. Angewandte Chemie (International ed. in English), 54(40), 11647–11651.
10.Barberio, A. E., Smith, S. G., Correa, S., et al. (2020). Cancer Cell Coating Nanoparticles for Optimal Tumor-Specific Cytokine Delivery. ACS nano, 14(9), 11238–11253.
11.Voest, E. E., Kenyon, B. M., O'Reilly, M. S., et al. (1995). Inhibition of angiogenesis in vivo by interleukin 12. Journal of the National Cancer Institute, 87(8), 581–586.
Bioss 正在进行的促销活动
► 抗体促销一 | 为科研助力, 购Bioss抗体,得丰厚“奖学金”!
► 抗体促销二 | 订购一抗(含内参、标签)、标记一抗,送实验辅助试剂!
► 常用试剂促销一 | 68款明星产品多买多赠!犹豫就会败北,不买就会后悔!
► 常用试剂促销二 | 买全线常用试剂,送卡,海量礼品尽你挑!
► 热门蛋白5折优惠——ACE2、SARS-CoV-2 Spike RBD、Spike S1