

文献标题:Phytochemical natural killer cells reprogram tumor microenvironment for potent immunotherapy of solid tumors
发表期刊:Biomaterials
IF:15.304
一作单位:北京理工大学生命科学学院
研究背景
过继性细胞移植(ACT)是通过体外激活扩增供体淋巴细胞来诱导抗肿瘤免疫反应,自然杀伤细胞(NK细胞)在ACT中具有毒性较低、反应率更高及作用谱更广等明显优势。此外,由于NK细胞缺乏抗原特异性表面受体且不会引发移植物抗宿主病(GvHD),使用同种异体NK细胞可加速治疗进程。
激活NK细胞以增强其细胞毒性是提升NK疗法疗效的关键。基因工程是目前普遍的NK细胞激活手段,然而NK细胞的转染和基因操作难度远高于T细胞,且基因工程产物仍存在诸多问题。作为替代方案,糖工程改造和脂质体修饰等化学修饰方法也有报道,但这些方法通常存在效率低、稳定性差的缺陷。
即便实现了有效激活,要在实体瘤中充分发挥过继性NK细胞的治疗潜力仍十分困难,因为肿瘤微环境(TME)中的多种免疫抑制机制会严重损害NK细胞的效应功能。特别是缺氧条件和活性氧簇(ROS)会显著抑制其抗肿瘤活性,甚至诱发NK细胞凋亡;而白细胞介素-37(IL-37)、转化生长因子-β(TGF-β)等癌症相关因子还会通过多种途径对NK功能产生负面影响。目前针对免疫抑制性TME的逆转方案仅限于使用抑制剂或靶向分子,但这些方案通常仅针对特定免疫逃逸相关因子,而TME对NK细胞的影响是普遍的,因此效果欠佳。迄今为止,能克服TME多重抑制作用的方案并不多,更遑论同时实现TME抑制解除与NK细胞激活的双重目标。
本研究通过赋予NK细胞植物化学特性,实现了对实体瘤的有效免疫治疗。通过膜融合技术,用天然类囊体(Tk)膜修饰NK细胞,构建出植物化学修饰的NK细胞(PC-NKs)。这种Tk工程化处理能显著激活NK细胞,Tk膜上的抗氧化酶可抑制糖原合成酶激酶-3β(GSK-3β),进而提升NK细胞中激活受体和细胞毒性效应分子的表达水平。系统性给药后,PC-NKs细胞能精准靶向肿瘤组织,并借助Tk膜上的过氧化氢酶深度重编程TME,从而显著增强直接杀伤能力并激活免疫性TME。该方案在实现显著治疗效果的同时几乎不引发异常反应,直接杀伤作用与强免疫调节的协同效应产生了强大的抗癌效果,为开发针对实体瘤的高效NK细胞疗法提供了新思路。
实验结果
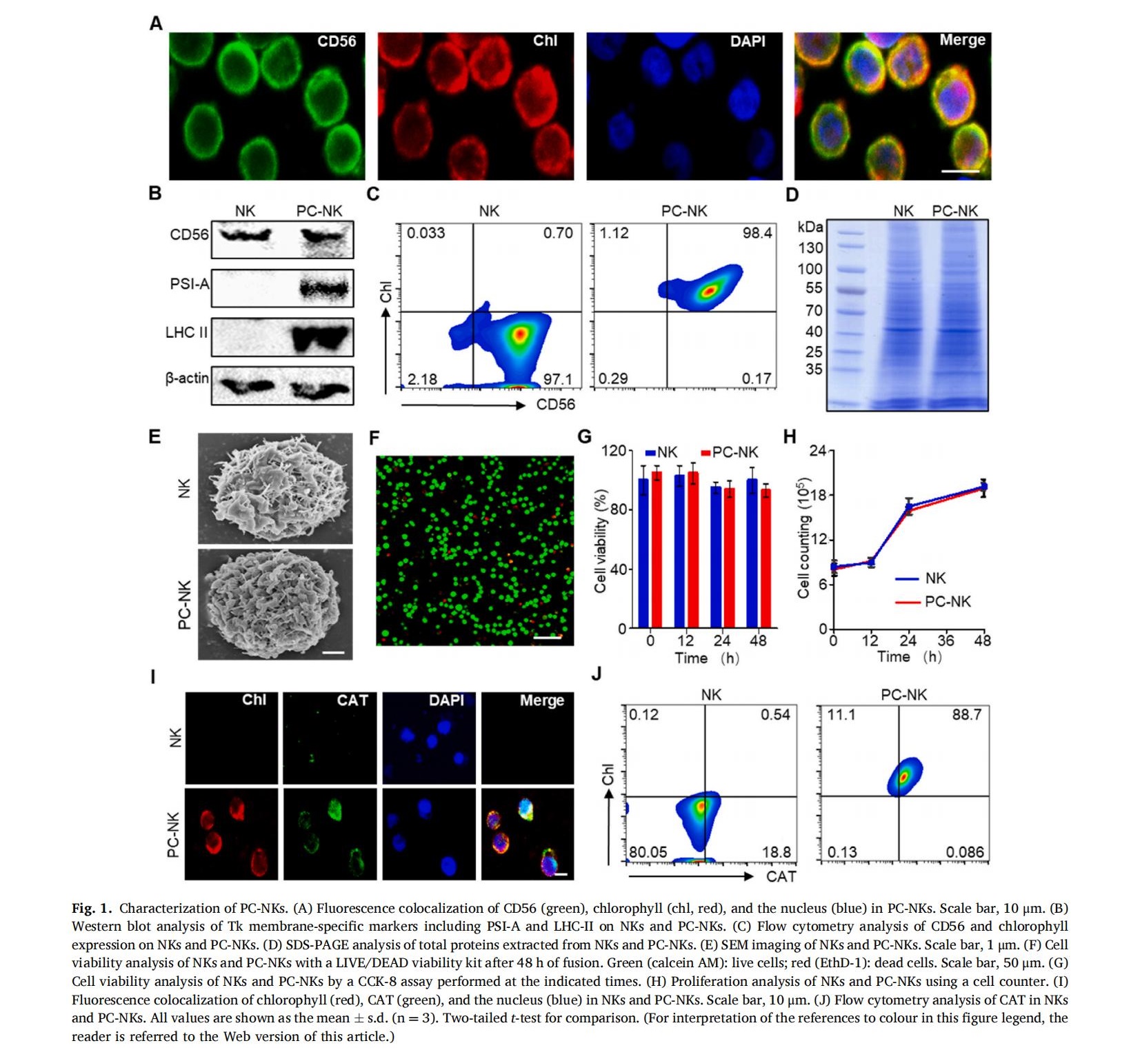
通过膜融合技术,成功将Tk膜与NK细胞融合,形成PC-NKs细胞。该融合过程不影响NK细胞的活性和增殖能力,Tk组分被完整转移至NK细胞,从而赋予NK细胞类囊体植物化学功能。
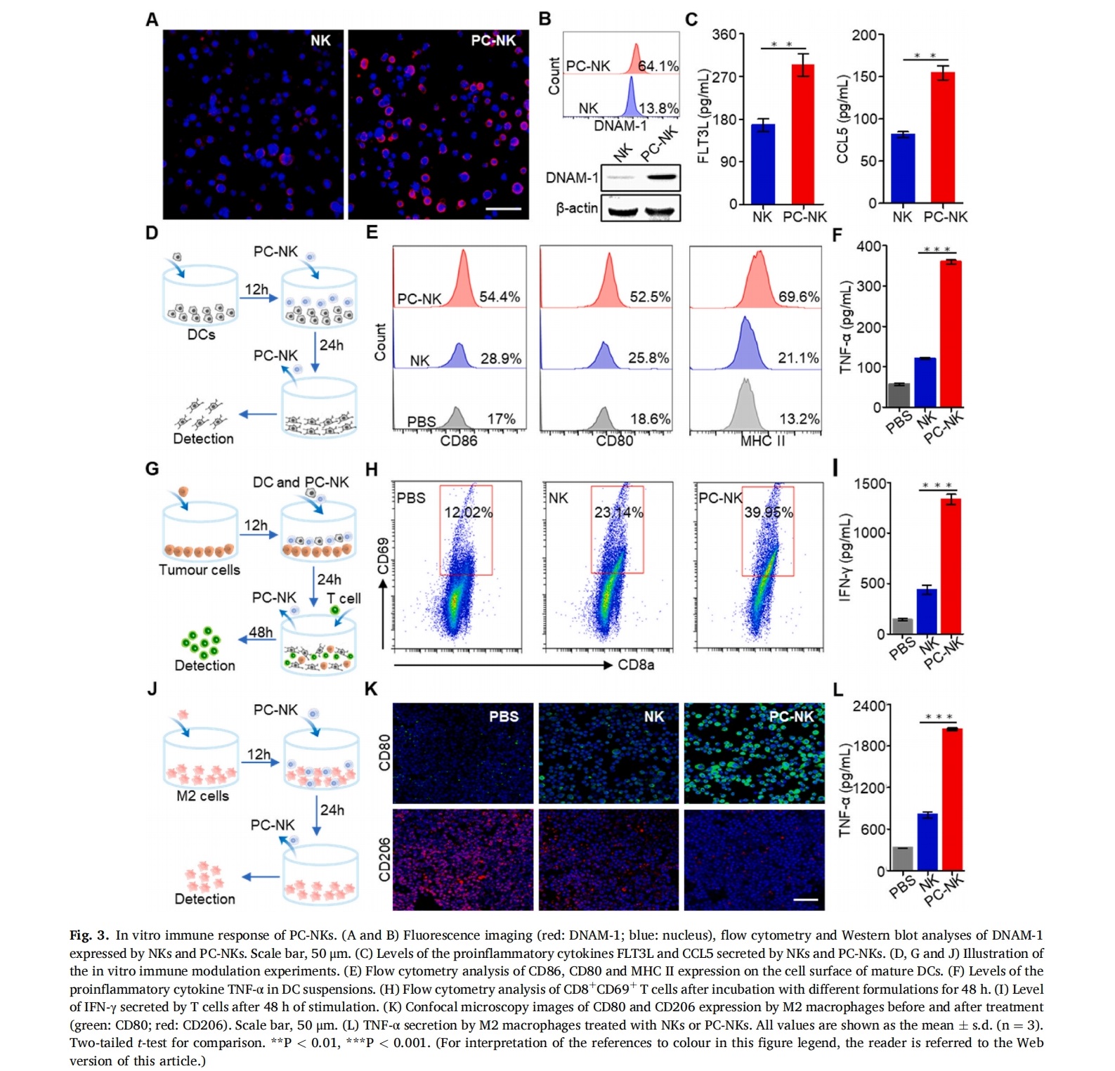
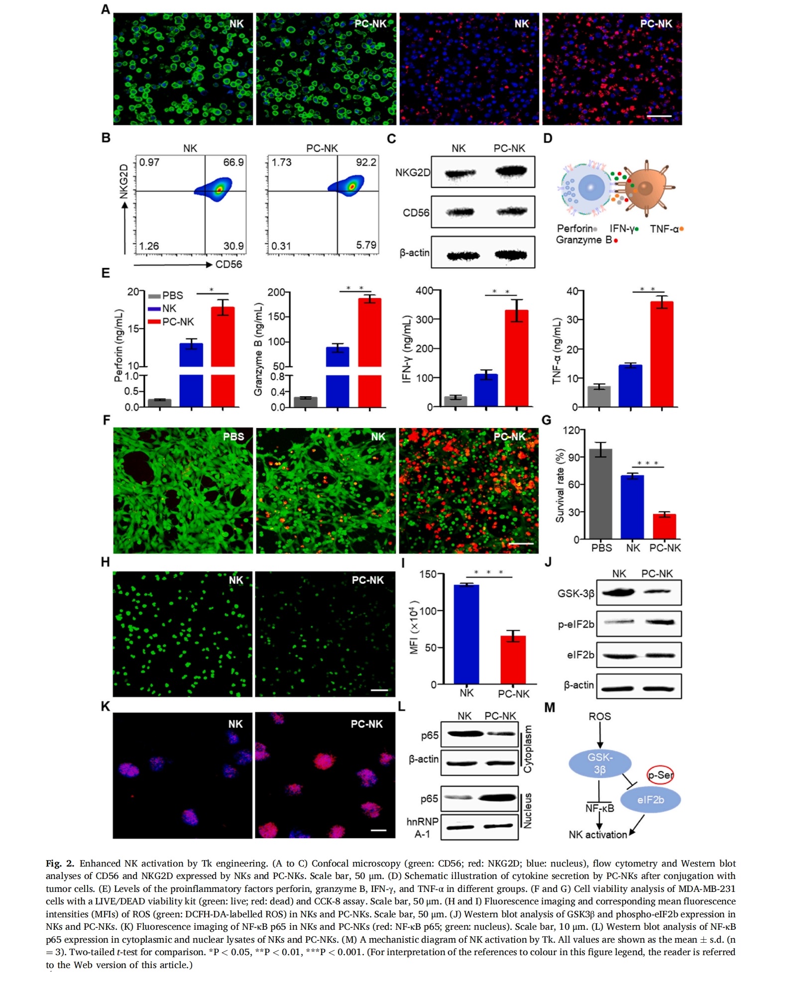
Tk膜上的抗氧化酶通过分解细胞内ROS,诱导GSK-3β抑制,进而上调NF-κB和p-eIF2B水平,最终实现PC-NKs细胞的显著活化。Tk工程有效促进了NK细胞激活受体的表达,特别是核心受体NKG2D,同时降低了抑制性受体NKG2A的表达。NKG2D表达提升促进了NK细胞与肿瘤细胞的特异性结合,进而诱导静息态NK细胞中溶解颗粒的极化,并刺激促炎细胞因子分泌。受体表达水平与细胞毒性效应分子分泌的同步显著增强,共同证实了Tk对NK细胞的有效激活作用。因此,PC-NKs细胞对肿瘤细胞展现出比天然NK细胞更强的细胞毒性。
除了直接杀伤肿瘤细胞外,NK细胞在协调和启动抗癌适应性免疫反应中也发挥着关键作用。高活性的PC-NKs细胞能产生多种免疫调节相关分子,DNAM-1、FLT3L和CCL5这些关键配体不仅能将树突状细胞(DCs)募集至TME并促进其成熟,增强成熟DC激活T细胞的能力。同时还能通过受体-配体相互作用诱导巨噬细胞极化,将M2型巨噬细胞重编程为M1型表型,被PC-NKs细胞处理后的M2型巨噬细胞对肿瘤细胞的吞噬率显著上升。除了通过吞噬作用直接杀伤肿瘤细胞外,M1型巨噬细胞还能有效产生H₂O₂,这有利于PC-NKs细胞诱导的TME氧合作用,证实了PC-NKs细胞显著的免疫调节能力。
由于过氧化氢酶作用,肿瘤细胞和TME中大量存在的H₂O₂会被PC-NKs细胞高效氧化,从而实现H₂O₂浓度下降与O₂含量上升的同步效应。H₂O₂分解与缺氧缓解对过继性NK治疗具有特殊意义。一方面,高浓度的H₂O₂易影响NKs的活性与功能。通过Tk膜上的过氧化氢酶作用,对NK细胞进行工程化改造,能在高H₂O₂水平环境中有效提升其活性,从而使PC-NKs细胞在实体瘤中的抗肿瘤性能显著增强。另一方面,肿瘤组织中的缺氧环境会诱导肿瘤细胞表面NKG2D的特异性配体MIC分子脱落,从而促进其对免疫监视的抵抗。PC-NKs细胞上NKG2D表达量的增加以及肿瘤细胞上MICA分子的表达,使得PC-NKs细胞与肿瘤细胞之间能够形成有效的受体-配体结合,这是NK细胞介导的肿瘤细胞杀伤作用所必需的条件。此外,PC-NKs细胞表现出更强的肿瘤聚集性和明显更慢的清除速率,证实了其更具活性的肿瘤靶向与识别能力。

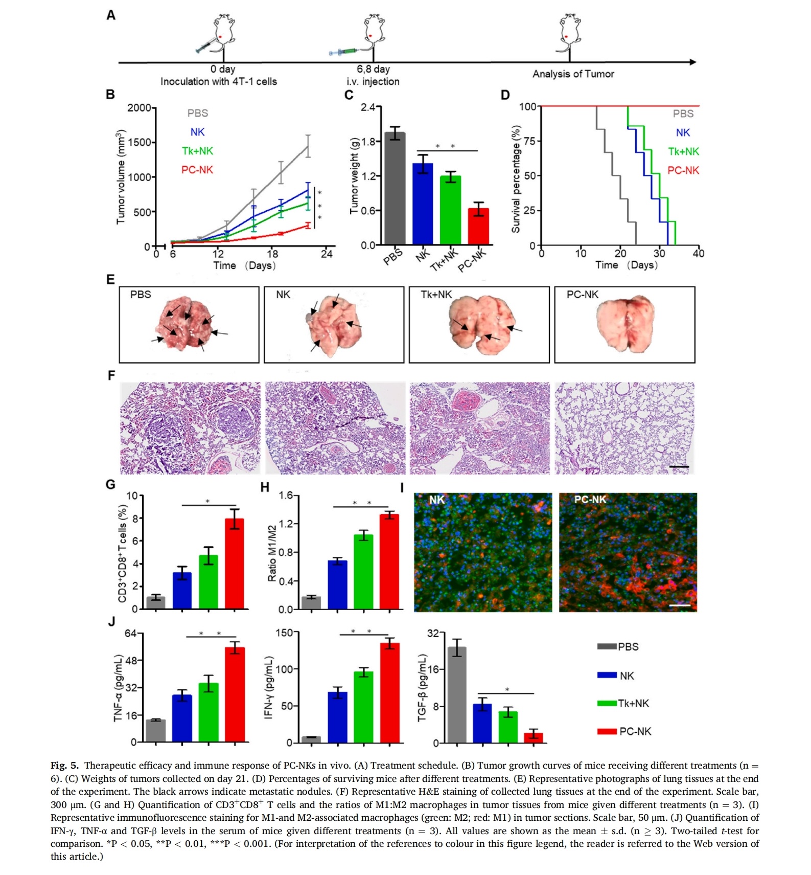
PC-NKs细胞治疗组表现出更强的肿瘤细胞凋亡诱导效应和更低的肿瘤细胞增殖活性,肿瘤抑制率显著升高,肿瘤生长显著延缓,肿瘤组织中更多癌细胞出现结构改变或死亡,肿瘤重量和体积显著降低,小鼠生存期显著延长,并且未观察到肺转移迹象,转移指数与分级结果进一步证实PC-NKs细胞治疗显著减轻了肺转移负荷,验证了PC-NKs疗法相较于传统过继性NK疗法的抗肿瘤性能。此外,PC-NKs细胞治疗组小鼠的主要器官未出现明显损伤,体重和血液生化指标均无异常,验证了该疗法作为癌症治疗手段的安全性。
PC-NKs细胞的浸润能力显著增强,这可能源于其高度活化和改善的肿瘤富集特性。PC-NKs细胞浸润的增加显著促进了DC细胞的成熟,增强成熟DC激活T细胞的能力。除免疫细胞外,免疫刺激细胞因子也是评估免疫反应的重要指标,PC-NKs细胞治疗组能诱导高水平的TNF-α和IFN-γ分泌,同时产生低量的TGF-β。这些数据共同证明,在荷瘤小鼠模型中,PC-NKs疗法比单一NK疗法具有更强的免疫刺激能力,从而产生更优异的抗肿瘤治疗效果。
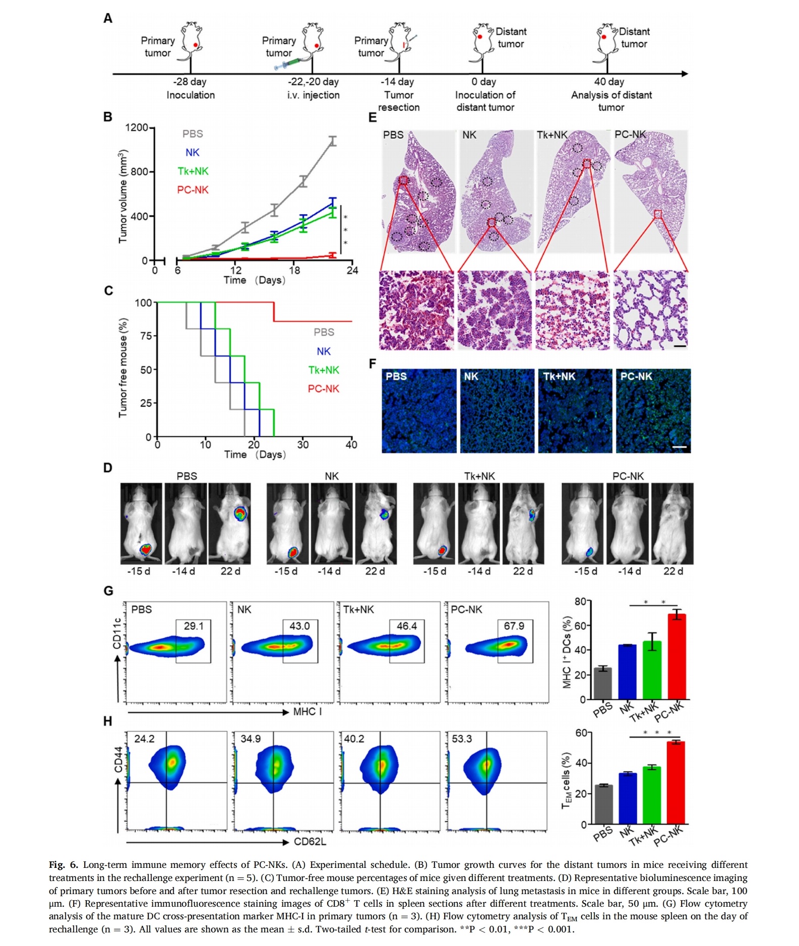
PC-NKs细胞治疗组中能够进行主要组织相容性复合体(MHC)I类分子介导的交叉呈递(CD11c+MHCI+ DCs)的成熟DCs比例更高,促进了具有优异克隆多样性和细胞毒活性的T细胞增殖。因此,PC-NKs细胞治疗能够促进建立有效的免疫记忆效应,这对于良好的癌症预后至关重要。
讨论
通过膜融合方式用囊泡修饰NK细胞,在保持NK细胞活力和增殖能力的同时,通过抗氧化酶激活的ROS-GSK3β–NF–κB/eIF2B信号通路显著增强了其活性。实验结果表明,激活配体NKG2D与细胞毒性效应分子的表达显著提升,NK细胞的抗肿瘤细胞毒性明显增强。经系统性给药后,高度活化的PC-NKs细胞高效富集于肿瘤组织,在分解H₂O₂的同时改善TME的缺氧状态。这使肿瘤细胞表面配体MICA的表达水平大幅上升,进而强化了NK细胞与肿瘤细胞的结合体形成,显著提升了肿瘤杀伤能力。此外,PC-NKs细胞能有效重编程针对肿瘤的免疫应答,使细胞毒性免疫细胞及细胞因子得到明显改善。直接杀伤作用与多重免疫调节功能的协同效应,在实体瘤治疗中展现出令人振奋的抗癌效果。显然,将Tk植物活性成分转移至NK细胞,极大提升了其在实体瘤治疗中的表现。该策略还具有快速、简便、无需基因改造等特点,可推广至其他基于细胞的疗法。
T细胞与TME中的ROS广泛参与T细胞的失活、凋亡及功能抑制,因此,用Tk对T细胞进行工程化改造,也将成为提升T细胞肿瘤免疫应答和治疗效能的潜力策略。同理,只要其他淋巴细胞活性受ROS和缺氧影响,理论上均可通过Tk膜融合技术提升其活性。下一代PC-NKs产品可通过工程化改造分泌游离因子或呈递膜结合受体,从而增强体内增殖与持久性、肿瘤归巢及浸润能力,并进一步提升NK细胞的杀伤效力。