10 年
手机商铺
公司新闻/正文
232 人阅读发布时间:2025-11-03 14:07


发表期刊:Bioactive Materials
IF:20.3
一作单位:华南理工大学
研究背景
在骨缺损修复过程中,受损部位会经历细胞募集、血管重建和新骨形成等一系列生物学过程。生物活性玻璃(bioactive glass, BG) 是一类能释放功能性离子、参与血管生成与成骨过程的生物材料,可通过释放功能性离子在血管生成与成骨过程中发挥关键作用。铜掺杂生物活性玻璃(CuBG) 能释放包括Cu2+、Ca2+和SiO₄4-在内的多种离子,这些离子对组织再生具有促进作用。其中,Cu2+通过抑制缺氧诱导因子1α(HIF-1α) 在细胞核内与核外的降解来模拟缺氧效应,从而激活HIF-1信号通路,进一步上调血管内皮生长因子(VEGF) 和内皮型一氧化氮合酶(eNOS) 的表达,增强血管生成能力。此外,CuBG还能激活多种成骨相关信号通路,如MAPK、Wnt/β-连环蛋白和BMP-Smad通路等,富集细胞内成骨相关的miRNA,协同促进骨缺损修复。然而,在早期阶段,离子的快速释放会导致离子浓度升高和碱性增强,从而引发剧烈疼痛、溶血反应及过度炎症反应,最终阻碍骨再生进程。
源自骨髓间充质干细胞(BMSCs) 的小型胞外囊泡(sEVs) 被认为是一种安全有效的生物制剂,这些囊泡可被远端细胞摄取,并显著调节其功能与行为。sEVs不仅能够保留源细胞的优势特性,还能避免其潜在缺陷;同时其分子信号具有归巢效应、循环稳定性以及非免疫原性等特点,可有效募集细胞并促进组织修复。然而,在骨缺损条件下,BMSCs来源的sEVs存在产量有限、促血管生成与成骨能力不足等问题,严重限制了其在临床治疗中的应用。
本研究采用CuBG处理BMSCs,制备出小型胞外囊泡(sEVs),并将其类比为“纳米振动激发器”(nano-vibration exciter)。通过激活HIF-1信号通路及其介导的自噬过程,将CuBG释放的离子信号转化为生化因子信号,从而更高效地发挥BG的成骨潜能,驱动组织的再生与修复。

实验结果
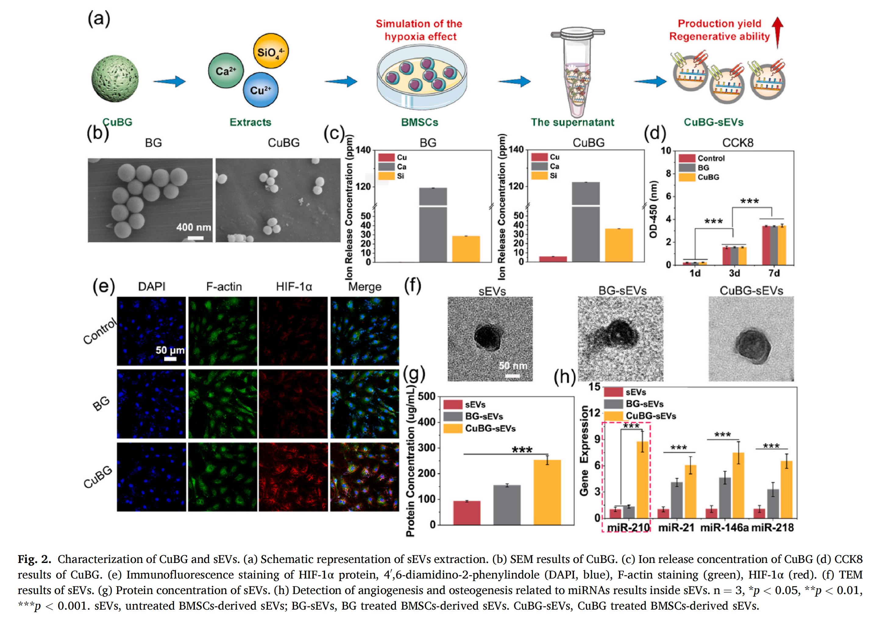
1.sEVs的提取和表征
BG(60SiO2-36CaO-4P2O5) 和CuBG(60SiO2-34CaO-2CuO-4P2O5) 纳米颗粒均呈现球形结构,具有非晶相结构特征,平均粒径分别为467.31 nm和307.48 nm。CuBG具有良好的生物相容性,在作用于BMSCs后未引起sEVs粒径或形态的显著改变,避免了传统缺氧培养方法可能引发的细胞凋亡等副作用。CuBG释放的Cu2+通过抑制细胞核外羟化酶(PHD) 对脯氨酸残基的羟化作用,阻断细胞核内缺氧诱导因子抑制因子1(FIH-1) 的活性,从而抑制HIF-1α的降解,稳定HIF-1α蛋白。

2.CuBG-sEVs增强成骨活性的机制
CuBG能释放Cu2+、Ca2+和SiO₄4-等多种促进组织再生的离子,其中,Cu2+通过抑制HIF-1α在细胞核内和核外的降解过程来模拟缺氧效应,从而激活HIF-1信号通路,并上调促血管生成miRNA的表达,特别是miR-210。在缺氧条件下,HIF-1α会进入细胞核,激活自噬相关基因,如微管相关蛋白1轻链3(LC3) 和beclin1,并诱导p62蛋白表达,从而调控自噬进程并增强sEVs的生成。此外,CuBG释放的Ca2+和SiO₄4-等其他活性离子,也能够促进成骨相关miRNA的富集,如miR-218、miR-146a和miR-21。综上所述,CuBG以HIF-1信号通路及其介导的自噬激活作为核心调控机制,有效提升了CuBG-sEVs的产量并增强其成骨活性。

3.体外血管生成与骨形成
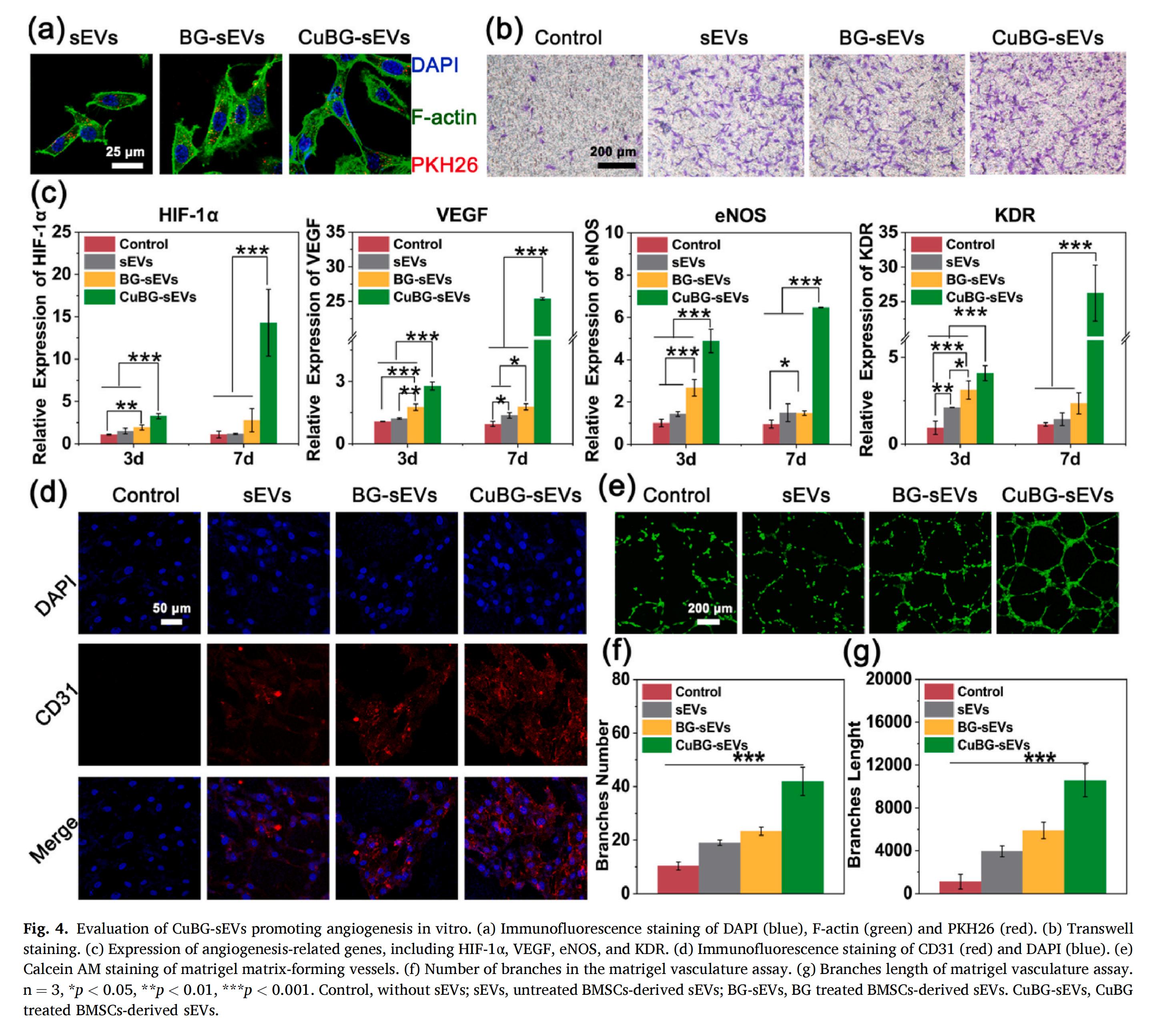
血管生成在骨形成过程中发挥着关键作用,能够输送组织再生必需的营养素、矿物质、生长因子和氧气。人脐静脉内皮细胞(HUVECs) 能够有效摄取sEVs,进而促进血管的生成。CuBG-sEVs可被HUVECs有效内化,并显著刺激其迁移能力,显示出在细胞间通讯的重要潜力。此外,CuBG-sEVs表现出更强的细胞募集能力,这可能与其上调miR-210表达水平有关。在miR-210调控的HIF-1α信号通路激活后,可促进VEGF的释放,进而诱导趋化因子SDF-1的表达,最终增强细胞募集过程。
此外,CuBG-sEVs能够有效上调包括VEGF、激酶插入结构域受体(KDR)、eNOS以及血小板内皮细胞黏附分子(CD31) 在内的多个血管生成关键基因的表达。在该调控作用下,细胞间连接性显著增强,并形成了典型的管状结构,新生血管数量与血管长度显著增加,充分证明了CuBG-sEVs在促进血管生成方面的显著效能。

原代间充质干细胞(MSCs) 的募集及其成骨分化在骨再生过程中具有关键作用。CuBG-sEVs富含多种与成骨相关的miRNA,如miR-218、miR-146a和miR-21,表现出显著的成骨潜力。经CuBG-sEVs处理后,多个成骨相关基因的表达均显著上调,包括碱性磷酸酶(ALP)、runt相关转录因子(RUNX2)、骨钙素(OCN)、骨形态发生蛋白2(BMP2) 和I型胶原α1(COL1A1) 等。其中,ALP和RUNX2的上调在骨基质合成与矿化初期阶段起着关键作用,而矿化基质含量的增加进一步促进了成骨进程。
CuBG-sEVs中的miRNA不仅可以通过调控Wnt/β-连环蛋白、PI3K/Akt和MAPK信号通路诱导BMSCs向成骨分化,更能精准靶向调控该过程的关键靶点,这种多层面的调控机制,充分印证了CuBG-sEVs作为CuBG优质替代品的应用价值。

4.体内血管生成与骨形成
作为递送载体使用的单宁酸包被明胶甲基丙烯酰基冷冻凝胶(TG),展现出优异的生物相容性、机械性能和大孔结构。基于这些特性,它能高效吸附自噬体,并能实现对药物释放动力学的精准调控。
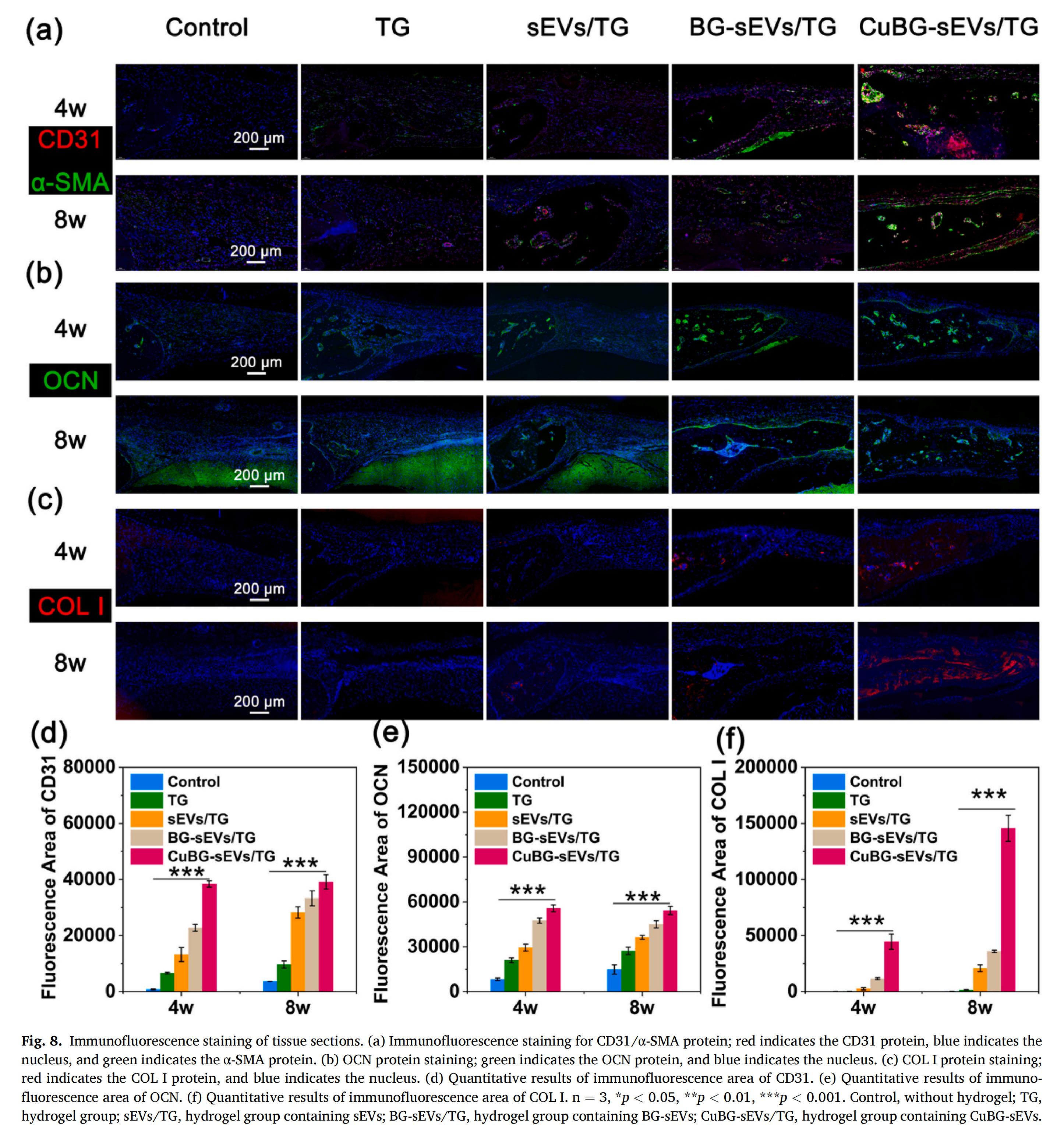
通过在大鼠颅骨临界缺损模型中的评估证实,CuBG-sEVs/TG能更有效地促进新骨形成。其疗效具体表现为骨体积分数(BV/TV)、骨小梁数量(Tb.N)和骨小梁厚度(Tb.Th) 的同步显著增加,凸显了CuBG-sEVs/TG在骨修复面积与骨再生质量两方面的全面优势。

CuBG-sEVs/TG引发了有序的骨愈合过程:缺损区快速形成连续新骨并向中心延伸,同时伴随细胞外基质的显著沉积与胶原纤维的致密化、成熟化。这充分证明了高活性CuBG-sEVs的持续释放能高效促成高质量骨再生。

CuBG-sEVs通过miR-210调控KDR/VEGF/eNOS信号轴,显著上调了血管关键蛋白CD31的表达,从而驱动HUVECs的粘附与聚集,有效促进了血管生成。所形成的血管网络为骨再生提供了必要的营养支持,其与成骨过程在时空上的高度耦合,表明CuBG-sEVs/TG通过促血管生成为成骨奠定了坚实的微环境基础。
CuBG-sEVs通过其中的miRNA(如miR-218、miR-146a和miR-21) 上调OCN表达以激活与成骨相关的信号通路;同时,引导骨基质的关键成分I型胶原形成有序、与内源性新骨强互联的结构框架,有效支持细胞迁移、定植及新骨的支持和保护。这两方面协同作用,共同强化了骨再生过程。

结论
本研究开发了的纳米振动激发器CuBG-sEVs,通过HIF-1信号通路将CuBG的离子信号高效转化为miRNA信号,激活自噬过程,显著提升CuBG-sEVs产量。由此产生的CuBG-sEVs能被HUVECs和BMSCs快速内化,通过富集的miRNA发挥招募细胞、促进血管生成与成骨分化的双重效应。
此外,将CuBG-sEVs与TG冷冻凝胶联合应用于骨缺损部位,CuBG-sEVs通过驱动细胞募集、血管生成与成骨分化这一核心机制,有效支持骨缺损的全面再生;该过程伴随着加速血管生成与增强I型胶原沉积,从而显著提高了修复效率。此项工作证实了sEVs作为BG替代方案的巨大潜力,为提升骨再生疗效提供了新思路。
