10 年
手机商铺
公司新闻/正文
317 人阅读发布时间:2026-03-13 17:38

发表期刊:Bone Research
IF:15
一作单位:福建医科大学附属省立医院
强直性脊柱炎(AS)是一种主要累及骶髂关节、脊柱及外周关节的慢性风湿性疾病,其特征性的病理进程包括关节软骨的进行性侵蚀和融合,最终导致脊柱与关节的强直畸形,成为患者致残的主因。AS患者同时存在局部新骨形成和系统性骨丢失的复杂现象,这可能是由于局部破骨功能受损。作为破骨细胞前体(OCP),外周血单个核细胞(PBMCs)在AS患者中表现出了较弱的破骨细胞生成能力,且与病程负相关,表明PBMCs向破骨细胞谱系分化的障碍可能参与AS病变,对炎症性骨生成具有潜在治疗意义。
本研究对健康供体及不同时期AS患者的PBMCs进行了单细胞转录组学分析,揭示了单核细胞重新聚集后OCP发育模式及其在AS发病和不同预后阶段的改变。核糖体合成,尤其是其代表性分子RPS17,对单核细胞向具有OCP特征的状态演化至关重要。在AS的发病和进展过程中,RPS17依赖的核糖体合成呈现下降趋势,这种功能减弱参与了AS的炎症性骨形成和关节强直性破坏。动物实验证实,条件性敲除RPS17可改善卵巢切除(OVX)诱导的骨丢失并增强破骨细胞生成,而过表达RPS17能改善AS样小鼠的关节病变,局部注射过表达RPS17的单核源性OCP则在避免促进骨丢失的同时,显著缓解了关节异常,表明其具有预防和治疗AS外周病变的潜力,其机制与增强关节表面破骨细胞生成及OCP的T细胞抑制功能相关。
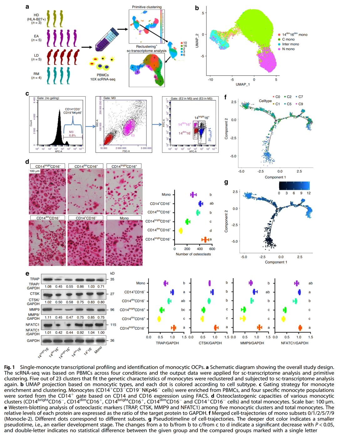
1.单核细胞的单细胞转录分析
为表征AS患者的单核细胞免疫特征,对14例患者和3例健康供体(HDs)的PBMCs进行了单细胞RNA测序(scRNA-seq)。将AS患者分为三组:未经治疗的高活动度初诊患者(EAs)、出现脊柱畸形或外周关节破坏的晚期患者(LDs),以及经规范化治疗后达到临床缓解的患者(RMs)。通过UMAP聚类分析共鉴定出23个细胞簇,依据基因表达特征将簇2、3、6、10、16定义为单核细胞并进行后续的转录组整合分析。对重新聚类后的38,654个单核细胞进一步划分为11个亚群,根据CD14/CD16表达状态,亚群-0/1/2/5/9被注释为经典单核细胞(C monos;CD14brightCD16dim),亚群-3/10被注释为非经典单核细胞(N monos;CD14dimCD16bright),亚群-4/6/8被注释为中间型单核细胞(Inter monos;CD14brightCD16bright),而亚群-7由于缺乏CD14和CD16,被注释为CD14dimCD16dim单核细胞。在EAs中,C monos的比例高于HDs,功能富集分析显示,CD14dimCD16dim单核细胞更多参与多核破骨细胞分化、破骨细胞融合及黏膜固有免疫应答。
2.不同单核细胞类型的破骨细胞生成潜能
对不同单核细胞亚型的破骨细胞生成潜能进行比较发现,CD16−的单核细胞展现出的破骨细胞生成能力,形成的破骨细胞数量最多,且高表达破骨细胞相关蛋白(如CTSK、MMP9、TRAP和NFATC1等),其中CD14brightCD16−细胞的生成能力强。CD16+的单核细胞(包括N monos和Inter monos)的破骨细胞生成能力则相对较低。CD14dimCD16dim单核细胞由于其多能性,尤其是在细胞融合和多核化方面的优势,因此具备显著的破骨细胞分化潜力,细胞轨迹分析也支持其在发育早期具有多能性特征。

3.AS的特征是单核细胞向OCP谱系分化的减少
细胞从早期状态(state-1,主要为CD14dimCD16dim单核细胞)经state-3,向高破骨细胞生成潜能的终末状态(state-4/5)发展。但在AS患者中,代表早期阶段的state-2细胞增多,而代表成熟OCP的state-4/5细胞减少,同时伴随早期分子标记(如MT-ND6、NAMPT)表达上升,而OCP相关标记(如CSTA、CFD)表达下降,这共同导致了外周破骨细胞生成减少。机制上,该发育轨迹受两个关键生物学过程驱动:在1-3阶段,核糖体合成是推动OCP早期发育的核心因素(涉及RPLP1、RPL13、RPS12、RPS28等分子);在3-4阶段,宿主防御与炎症反应(涉及CD14、S100A8/A9/A12等分子)进一步促进其向成熟OCP发展。核糖体分子在诱导过程中的表达上调以及其敲低实验抑制破骨细胞生成的结果,揭示了核糖体合成对OCP发育的必要贡献,以及宿主防御反应在此过程中的关键作用。


4.AS患者单核细胞外周血中RPS17表达降低
AS患者单核细胞的核糖体合成功能减弱,翻译下调基因增多,进而导致AS相关OCP发育受损。其中关键分子CD14与RPS17的表达水平从HDs到AS患者逐渐下降,RPS17的低表达导致破骨细胞生成不足,无法有效吸收新生骨,从而参与AS异常骨形成和关节病理改变。功能实验证实过表达RPS17能增强并恢复破骨细胞分化能力,且该作用独立于RANK等经典破骨调控通路,表明RPS17通过维持核糖体合成特异性调控破骨细胞发育,其表达不足是AS骨代谢失衡的重要原因。

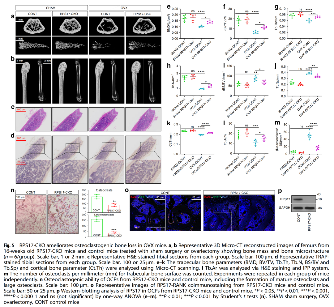
5.RPS17-CKO可改善破骨细胞生成性骨丢失
RPS17条件性敲除(RPS17-CKO)能够显著改善OVX诱导的小鼠骨质疏松性骨丢失。在不影响OVX小鼠正常生理表型的情况下,能显著减轻小鼠骨丢失和骨小梁损伤;骨密度(BMD)、骨体积分数(BV/TV)、骨小梁厚度(Tb. Th)和数量(Tb. N)等骨质量参数增加,以及骨小梁分离度(Tb. Sp)的降低,减少了骨小梁结构的破坏。RPS17-CKO部分阻断了OVX小鼠骨小梁面积(Tb. Ar)的减少,降低了破骨细胞的异常增多。此外,敲除RPS17的OCP分化能力急剧下降,进一步证实了RPS17是促进破骨细胞生成的关键分子,靶向抑制RPS17能够有效抑制破骨细胞生成,从而缓解骨吸收亢进导致的骨丢失,因此RPS17可能为治疗以过度骨吸收为特征的疾病(如骨质疏松)提供新的策略。

6.RPS17过表达可缓解AS模型小鼠的表型
通过构建AS模型小鼠并关节内注射特异性过表达RPS17的腺相关病毒(CD11b-promoter-RPS17-AAVs),验证了RPS17在AS病变中的关键作用。实验证实该病毒能有效靶向递送至关节区域RANK+的OCPs。在AS模型小鼠中,虽然RANK表达普遍增强,但RPS17表达显著降低,而RPS17过表达治疗后两者荧光信号均有增强,成功在动物水平复现了患者病理特征。治疗显著改善了小鼠的踝关节肿胀程度和关节炎评分,关节退变、骨赘形成及新生骨量也得到缓解,同时破骨细胞数量增加。这些结果证明,通过病毒靶向过表达RPS17能有效促进破骨细胞生成、增强骨吸收能力,从而减轻AS相关的异常骨形成和关节破坏,进一步确立了RPS17介导的破骨细胞生成在缓解AS病变中的直接因果关系和治疗潜力。

7.RPS17过表达单核细胞源性OCPs在AS样病变中的治疗价值
考虑到全身性过表达RPS17可能加剧骨丢失的风险,本研究探索了一种更安全有效的细胞治疗策略。利用RPS17过表达的人单核源OCPs进行治疗,这些细胞不仅高表达髓源性抑制细胞(M-MDSC)标志物(CD11b、CD33和SPARC)并有效抑制T细胞增殖,具备抗关节免疫炎症的潜力,而且能靶向递送至关节表面的邻近骨组织,增强局部破骨细胞生成以吸收异常新生骨,同时避免在软骨下骨中过度激活破骨细胞。与直接注射RPS17过表达病毒(AAVs)会导致全身骨量减少不同,细胞治疗能显著改善AS模型小鼠的关节肿胀、关节炎评分、关节退变及骨赘形成,且不引起明显的骨丢失或移植物抗宿主病等不良反应。这些结果表明,基于RPS17过表达OCPs的细胞疗法既能通过“局部破骨增强"和“免疫抑制"双重机制有效缓解AS样关节病变,又具有更高的安全性,凸显了基因修饰对细胞治疗效果的提升价值。

这项研究系统阐述了AS患者外周血中OCP发育异常的机制,指出核糖体合成功能障碍是导致OCP向成熟破骨细胞分化受阻的关键原因。研究人员通过单细胞转录组分析发现,AS患者体内单核细胞向OCP谱系分化的轨迹中,核糖体蛋白RPS17的表达显著下降,且其降低程度与疾病进展相关,这直接削弱了骨吸收能力,导致关节部位异常新骨形成和强直性破坏。研究进一步验证了RPS17在调控破骨细胞生成中的核心作用,并创新性地提出通过局部注射RPS17过表达的单核OCP进行细胞治疗,能在不引起全身性骨丢失的前提下,有效改善AS模型小鼠的关节炎症和骨赘形成,为AS的靶向治疗提供了新策略。

