10 年
手机商铺
公司新闻/正文
1063 人阅读发布时间:2021-11-25 17:36

文章信息

文章名称:Neddylation of Coro1a determines the fate of multivesicular bodies and biogenesis of extracellular vesicles.
发表期刊:J Extracell Vesicles. 2021 Oct;10(12):e12153.
本文应用 Bioss 产品:
Rabbit anti-Rab7 Cat: bs-6703R

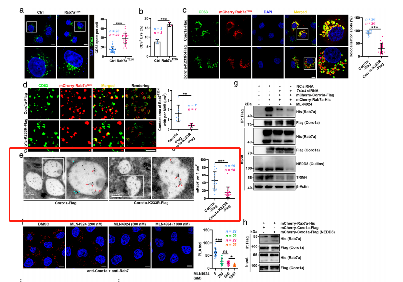
图片来自原文FIGURE 6. (e)
Rabbit anti-UBE2F Cat: bs-8378R
文中检测种属: Human,Mouse;应用: WB
图片来自原文FIGURE 4.(a)
我们首先发现 Neddylation 通过促进 MVBs 的靶向溶酶体降解从而抑制 EV 的分泌。进而,我们鉴定出 Neddylation 的新底物 Coro1a,以及与 Coro1a 的 Neddylation 修饰过程中相关的 E2 结合酶 UBE2F 和 E3 连接酶 TRIM4。在 TRIM4 的催化下,NEDD8 主要与 Coro1a 的第 233 位赖氨酸残基结合形成共价键。而后, Neddylation 修饰的 Coro1a (NEDD8-Coro1a) 与 Rab7 直接相互作用并将 Rab7 招募至 MVBs,从而促进 MVBs 的溶酶体降解,进而导致 MVBs 与质膜的融合减少和 EV 分泌降低。此外,通过体内肿瘤模型,我们证实 Coro1a 是通过减少 EV 分泌来抑制肿瘤进展的有效靶标。

文章内使用的抗体—Bioss相关推荐
| 英文名称 |
裸抗货号 |
文献数量 |
标记二抗 |
| Goat Anti-Rabbit IgG H&L |
90 |
||
| Goat Anti-Mouse IgG H&L |
44 |
||
| Donkey Anti-Rabbit IgG H&L |
3 |
| 产品名称 |
货号 |
交叉反应 |
应用 |
PubMed |
| Rabbit anti-Rab7 (Cryo-EM) |
Mo Hu |
WB, IHC, FC, IF, ICC |
5 |
|
| Rabbit anti-UBE2F |
- | - | - |
|
| beta-Actin (Loading Control) |
Mo Hu Rt |
WB, IHC, FC, ICC |
769 |
|
| beta-Actin (Loading Control) |
Hu |
WB |
55 |
|
| Ki-67 |
Hu |
FC |
- |
|
| Ki-67 |
Mo Hu |
IHC, FC, IF, ICC |
62 |
|
| Ki-67 |
Hu |
IHC, FC, IF, ICC |
- |
|
| Ki-67 |
Mo Hu |
WB, IHC, FC, IF, ICC |
3 |
|
| Ki-67 |
Mo Hu |
WB, IHC, FC, IF, ICC |
15 |
|
| Ki-67 |
Mo Hu |
IHC, FC, IF, ICC |
2 |
|
| Ki-67 |
Hu |
IHC, FC, IF, ICC |
3 |
|
| Ki-67 |
Hu Rt |
IHC, IF, ICC |
5 |
|
| Ki-67 |
Hu |
IHC, IF, ICC |
- |
|
| CD8 |
bs-0648R |
Mo Hu |
WB, IHC, IF, ICC |
50 |
| CD8 |
Mo Hu |
WB, IHC, FC, IF, ICC |
2 |
|
| CD8 |
bs-22849R |
Hu |
WB |
- |
| CD8 |
Rt |
WB |
- |
|
| CD8 |
Mo |
WB |
- |
|
| CD8 |
Mo |
WB |
- |
|
| CD8 |
Hu |
WB, IHC, FC, IF, ICC |
3 |
|
| CD8 alpha |
Rt |
WB |
4 |
|
| C-Myc |
Hu |
WB |
- |
|
| C-Myc |
Hu |
IHC, IF, ICC |
17 |
|
| c-MYC |
Hu |
WB |
- |
|
| Myc tag |
Hu |
WB, IHC, IF, ICC |
1 |
|
| Myc tag |
Fusion Protein |
WB |
- |
|
| Myc tag |
Recombinant protein |
WB |
- |
|
| n-Myc |
Mo |
WB |
- |
|
| n-Myc |
Hu |
IHC, IF, ICC |
3 |
|
| CD45 |
Hu Rabbit |
FC |
14 |
|
| CD45 |
Mo Rt |
FC |
- |
|
| CD45 |
Rt |
FC |
- |
|
| CD45 |
Hu Rt |
WB, FC |
6 |
|
| CD45 |
Hu |
FC |
1 |
|
| CD45 |
Hu |
FC |
- |
|
| CD45 |
Hu |
FC |
- |
|
| CD45 |
Hu |
WB |
- |
|
| His tag |
Recombinant protein |
WB |
14 |
|
| His Tag |
Recombinant protein |
WB |
- |
|
| His tag |
Recombinant protein |
WB |
- |
|
| LAMP1 |
Hu Rt |
IHC, FC, IF, ICC |
11 |
|
| CD9 |
Mo |
WB |
- |
|
| CD9 |
Mo |
IHC, IF, ICC |
1 |
|
| CD9 |
Mo Hu Rt |
WB, FC |
9 |
|
| CD9 |
Mo Hu |
WB, IHC, IF, ICC |
- |
|
| CD63 |
Hu |
WB, IHC, FC, IF, ICC |
8 |
|
| CD63 |
Mo |
IHC, IF, ICC |
1 |
|
| TSG101 |
Hu Rt |
WB, IHC, IF, ICC |
6 |
|
| TSG101 |
Hu |
WB |
- |
|
| TSG101 |
Mo Hu Rt |
IHC, IF, ICC |
- |
|
| CD81 |
Mo Hu |
WB, IHC, FC, IF, ICC |
6 |
|
| CD16 |
Mo Hu Rt |
WB, IHC, FC, IF, ICC |
5 |
|
| CD16 |
Mo |
WB |
- |
|
| CD32 |
Hu |
WB, FC |
- |
|
| CD32 |
Hu |
WB |
1 |
|
| PD-1 |
Mo Hu Rt |
WB, FC |
5 |
|
| Granzyme A |
Mo |
IHC, IF, ICC |
- |
|
| Granzyme B |
Hu |
IHC, FC, IF, ICC |
3 |
|
| Granzyme K |
Mo |
WB |
- |
|
| Annexin A1 |
Hu Rt |
WB, IHC, IF, ICC |
2 |
|
| TIM 3 |
Mo Rt |
WB, IHC, IF, ICC |
2 |
|
| Ubiquitin |
Mo Hu Rt |
WB, IHC, FC, IF, ICC |
1 |
|
| Ubiquitin |
Hu |
WB, IHC, FC, IF, ICC |
1 |
|
| Ubiquitin |
Mo |
IHC, IF, ICC |
- |
|
| Ubiquitin |
Mo Hu Rt |
IHC, IF, ICC |
- |
|
| Ubiquitin |
Mo |
IHC, IF, ICC |
- |
|
| Cullin 1 |
Hu |
IHC, IF, ICC |
- |
|
| Cullin 3 |
Hu |
WB |
1 |
|
| CORO2B |
Mo Hu |
IHC, IF, ICC |
- |
|
| CORO6 |
Mo |
WB |
- |
|
| CORO7 |
Hu |
IHC, IF, ICC |
- |
|
| Coronin 3 |
Mo |
IHC, IF, ICC |
- |
|
| ALIX |
Mo Hu Rt |
WB, IHC, IF, ICC |
1 |
|
| Flag Tag |
Recombinant protein |
WB |
1 |
产品信息以官网为准